学院首页
新闻动态
工作动态
学院概况
学院简介
现任领导
机构设置
党建工作
工会工作
支部设置
党员风采
规章制度
人才培养
本科生教育
对外合作办学
培养方案
研究生教育
学术学位研究生
专业学位研究生
研究生导师
教学科研
科研成果
科研项目
科研团队
社会服务
学科建设
学科简介
学科方向
学术分委会章程
学位授权点建设年度报告
师资队伍
专业教师
名师风采
环境工程系
环境科学系
农业资源与环境系
学团工作
组织机构
体育竞技
规章制度
团章团史
学风建设
资助育人
学生活动(班级动态)
校友工作
工作动态
校友风采
招生就业
招生工作
就业指导
招聘信息
院长信箱
学位授权点建设年度报告
学科简介
学科方向
学术分委会章程
学位授权点建设年度报告
首页
>
学科建设
>
学位授权点建设年度报告
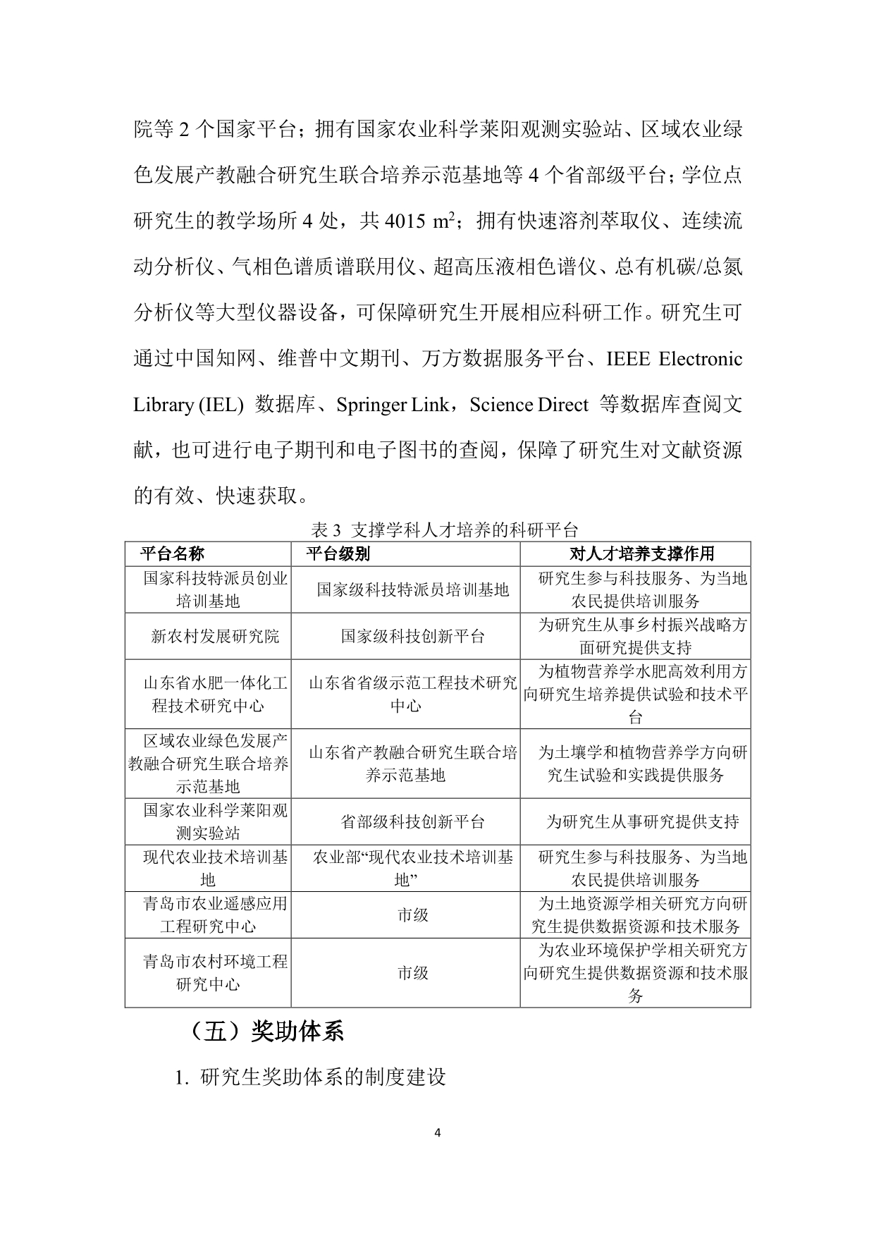
0857资源与环境学位授权点建设年度报告-2022年
2023-02-26 09:28:00
作者:资源与环境学院
浏览数:
0
编辑:楚水英
责任编辑:张艳
上一篇:
0951资源利用与植物保护-学位授权点建设年度报告(2022)
下一篇:
0903农业资源与环境-学位授权点建设年度报告(2021)
邮政编码:266109 | 电话:0532-58957461 | 传真:027-68455146
地址:青岛市城阳区长城路700号 | 版权所有:青岛农业大学资源与环境学院
青岛市互联网违法信息举报中心
鲁ICP备13028537号-5
鲁公网安备 37021402000104号